Size Guide
Freight Calculator
Currency=US Dollar
English
Français
简体中文
My Account
Login or Create Account
Search
More than 10 million Fashion products.
All Categories
Tea set
Hardware tools
Household accessories
Office equipment
Housewares
Automobile
Digital & Electronics
Promotions
Shipping Cost Calculator
Customer Service
Live Chat
Item(s)
All Categories
3 c digital accessories market
Mobile phone accessories
Mobile phone parts
Photos
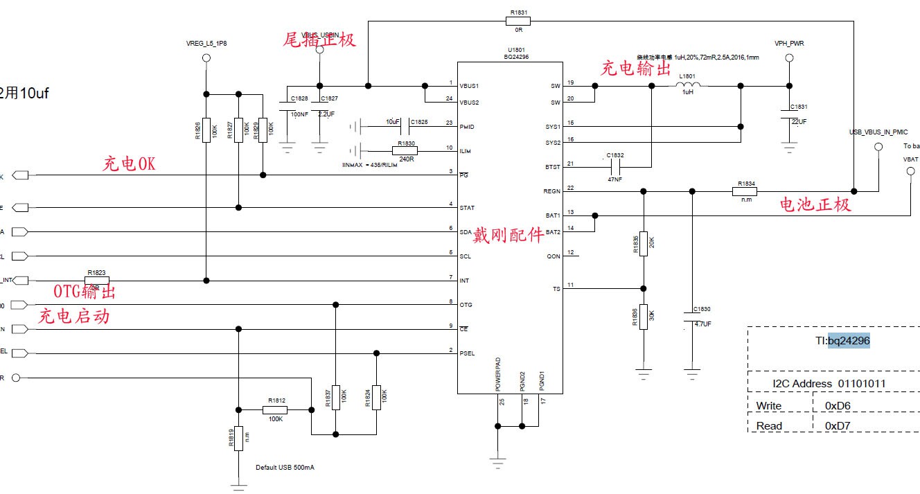
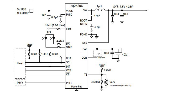
BQ24296M Charging IC X5M x5maxs x5maxs X5pro V3MA V3MA Y66 Y66 Y67L-Taoba Y67L-Taoba Y67L-Taoba
Unit Price:
$
2.65
Wholesale Price:
Quantity
Price (Per lot)
1 - 3
4 - 6
7 - 10
11 - 15
Item#:
643695354357
Location:
China
Selected:
Quantity:
(
87604
available)
Total price:
New item added to your Shopping Cart
You now have
10
items in your Shopping Cart.
Add to My Favorite Item
Tools
Similar Products
Add to My Tags
Contact Now
Item specifics
Specifications
Description
The brand:
other than other
The Model:
ti
The application of the brand:
Gionee Golden State of the Golden State
Color classification of the color:
BQ24296M BQ24296M charging IC0 charging coil for charging IC0
Applicable model:
x5m
Type of digital components for digital components:
other of the other
Choose region:
Choose shipping method:
Items weight estimation
0
g, subject to actual weight
Calculated shipping includes heavy logistics. Order more, shipping costs will reduce to 50% discounts!
You can advise shipping services including DHL, ocean shipping, UPS, Fedex, pls contact us!
Yoycart on :
Facebook
Pinterest
Twitter
Top